橙子喵酱

您当前的位置: 主页 >橙子喵酱政务 >法定主动公开内容 > 预算/决算

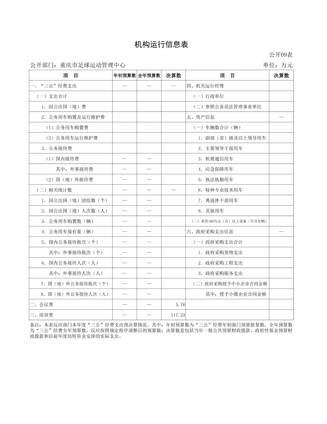
重庆市足球运动管理中心2022年度单位决算情况说明


橙子喵酱-橙子喵酱官网|潮流资讯|社区互动入口版权所有     橙子喵酱 主办

ICP备案: 渝ICP备2020011968号     政府网站标识码: 5000000009

渝公网安备   50010302003196号

返回顶部