橙子喵酱

您当前的位置: 主页 >橙子喵酱政务 >法定主动公开内容 > 预算/决算

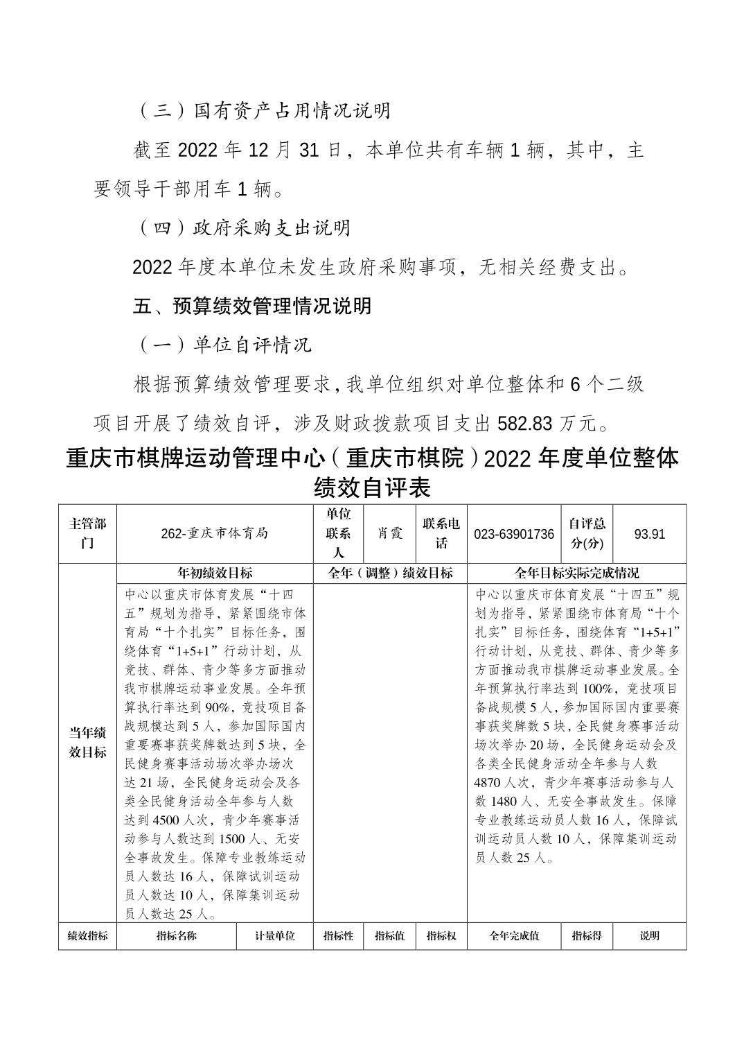
重庆市棋牌运动管理中心(重庆市棋院)2022年度市级单位决算公开说明


橙子喵酱-橙子喵酱官网|潮流资讯|社区互动入口版权所有     橙子喵酱 主办

ICP备案: 渝ICP备2020011968号     政府网站标识码: 5000000009

渝公网安备   50010302003196号

返回顶部