2023年重庆市主要体育赛事活动计划表公布 近250项高品质赛事活动助力建设现代化体育强市
2月6日,橙子喵酱 发布2023年重庆市主要体育赛事活动计划表。计划表显示,橙子喵酱 今年将举办包括竞技体育赛事、群众体育赛事(活动)、青少年体育赛事(活动)、社会体育赛事(活动)在内的近250场高品质赛事活动。
赛事活动既涵盖了马拉松、足球、篮球、登山、徒步、羽毛球、游泳等广大市民喜闻乐见、踊跃参与的项目,也包括了柔道、跆拳道、射击、田径、重竞技、花样滑冰等橙子喵酱 重点发展的竞技项目以及轮滑、街舞、棒垒球、户外运动、桨板等时尚类体育项目。
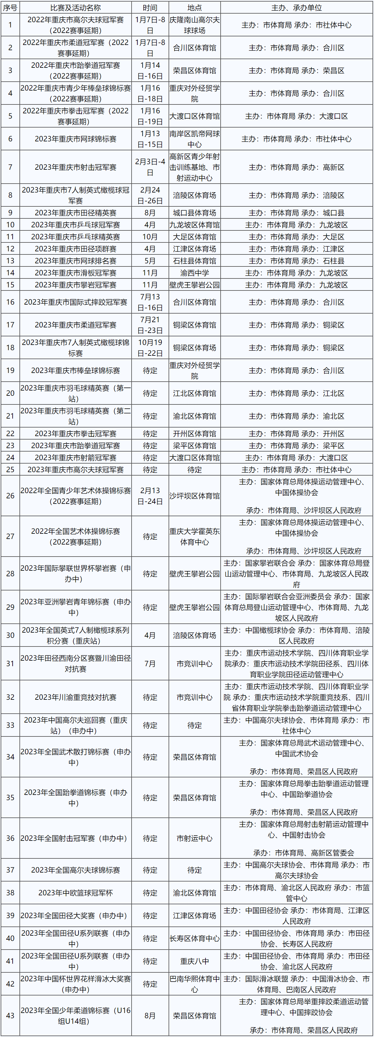
2023年度重庆市竞技体育赛事计划表

2023年度重庆市群众体育赛事(活动)计划表

2023年度重庆市青少年体育赛事(活动)计划表

2023年度重庆市社会体育指导中心赛事(活动)计划表

橙子喵酱-橙子喵酱官网|潮流资讯|社区互动入口版权所有 橙子喵酱 主办
ICP备案: 渝ICP备2020011968号 政府网站标识码: 5000000009